Modern body electrical systems no longer resemble the simple switched circuits technicians grew up diagnosing. Windows, mirrors, wipers and lighting functions are now controlled by multiple modules communicating across vehicle networks. Understanding how these systems operate and how to approach them diagnostically, is essential for reducing diagnostic time and avoiding unnecessary component replacement.
This Technical Focus looks at body control functions through real-world examples, highlighting how a scan-tool-led approach transforms fault-finding on modern vehicles.
Body Electrical Systems: past vs present and beyond
Traditional Body Electrical Diagnosis
On older vehicles, body electrical circuits were relatively straightforward. Take a 2006 Ford Fiesta front window motor as an example.
Typical circuit elements included:

With so few components involved, fault-finding focused on checking continuity, voltage supply and switch operation. Although trim removal could be time-consuming, the diagnostic logic was simple and linear.
Modern Body Control Architecture
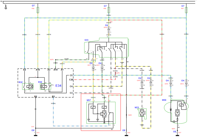
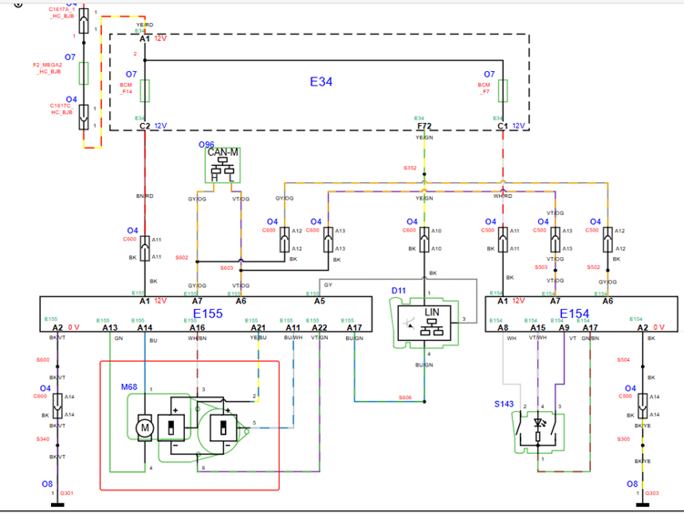
Fast forward to newer vehicles and the same function becomes significantly more complex. On a 2017+ Ford Fiesta the right front window switch is no longer just a switch, it is a module.
In addition to power and ground, the switch is connected to:
Commands are transmitted over the LIN (Local Interconnect Network) bus, with the module interpreting data messages that determine window operation.
On this platform there are four separate LIN buses. The rear window switch operates on LIN Bus, a 12-volt single-wire network. When viewed on a scope, this produces a square-wave signal with a constantly changing data pattern.
Changing the Diagnostic Mindset
Modern body control diagnosis starts with understanding inputs, outputs and data flow rather than chasing wires
Body Control Module Overview
The module processes inputs, makes logic-based decisions and commands outputs — often across networks rather than direct wiring.
Case Study: Ford Fiesta 2017+
Customer complaint: Drivers front window inoperative
At first glance, this could involve:
Traditional diagnosis might involve removing trim panels and chasing wiring - a time-consuming process with no guarantee of a quick answer.
Step 1: Pre-Scan the Vehicle
Begin with a full vehicle pre-scan. In this case, no diagnostic trouble codes were present.
Next, access door module - driver's

Step 2: Use Functional Tests
Navigate to:>
Functional Tests, Actuator tests, Front window down output


Verify the Output Side
Return to list view. Then below you’ll see just the live data for the front window simply toggle the on /off functions and you’ll see the ON/OFF status change.
So, using the functional test to turn on window motor down we have verified that half of the circuit is working. This is good news, as now we know that everything between the DDM to the motor is working when it is commanded on from the scan tool, therefore there is no need to check the motor, chase the wires on the harness, or verify the output of the DDM is functioning, in around a minute we’ve verified that one half of the system is operating as intended and already saved a ton of time.
Step 4: Verify the Input Side
We can now check the data stream to verify the input side of the circuit.

From here, the switch data confirmed a correct up signal from the switch to the DDM (and the window went up), but when the switch is pressed down, no confirmation of a down signal/request at the DDM.
Step 5: Repair
Complete the repair replacing the switch, after replacement,

This confirms correct system operation without unnecessary component testing. Verifying inputs and outputs using your scan tool will save a ton of time removing panels, chasing wires etc.
Module Replacement: Coding and Relearn Procedures
If the malfunction was caused due to the motor drawing excessive current or water ingress or accident damage, all may result in module damage, in this scenario the front door module(s) requires replacement. The previous diagnostic methodology highlights how verifying inputs and outputs can quickly isolate faults. However, it also reinforces a wider point: many body control modules will not function correctly after replacement until coding or relearn procedures are completed.
Modern vehicles store configuration data within body modules to match the vehicle’s equipment level, network layout and comfort features. When a module is replaced, this information is often missing or incorrect, leading to partial or complete loss of functionality.
Module replacement often requires coding or relearn procedures before full functionality is restored.
After fitting a new mirror module, the vehicle may exhibit:
This is because the new module must be coded or relearned to the vehicle, so it understands its role on the network and the options it is expected to support.
2017+ Ford Fiesta Driver/Passenger Door Window Initialisation
This function will enable the programmable module initialisation and code/program the DDM to the rest of the vehicle, allowing the module to operate correctly and communicate with other body systems.
Operational steps:
This function will enable the programmable module initialisation and code/program the DDM to the rest of the vehicle, allowing the module to operate correctly and communicate with other body systems.
For body shops, this step is critical. Mechanical replacement alone is no longer enough — electronic configuration is now part of the repair.
Common Body Modules That May Require Coding or Relearn
Depending on the vehicle, this can include:
Without completing the correct post-installation procedure, symptoms can range from inoperative features to network communication faults.
Fast-Track® Guided Component Tests
Many vehicles include a dedicated Body Electrical category within Snap-on® Diagnostic Software, giving technicians direct access to system-specific test information without leaving the diagnostic workflow.
These Guided Component Tests provide valuable insight, including:
By integrating this information directly into the software, technicians can diagnose body electrical faults with greater confidence. There’s no need to search online, cross-reference multiple manuals or rely on assumption — helping support accurate diagnosis, first-time fixes and reduced risk of vehicle returns.
Improve Body Electrical Diagnostics with Your Car Diagnostic Tool
Body electrical faults no longer need to involve hours of trim removal and wiring checks. By understanding how modern body control systems operate — and using scan tool data and functional tests effectively — technicians can isolate faults quickly and confidently.
Explore the body electrical functions and Guided Component Tests within your Snap-on® Diagnostic platform to streamline diagnostics and reduce vehicle downtime.
FAQ’s
What is the advantage of using functional tests instead of traditional wiring checks?
Functional tests allow technicians to command components directly from the scan tool and observe system response. This helps confirm whether outputs and wiring are working correctly without removing trim or chasing circuits, significantly reducing diagnostic time.
Why might a body control module not work after replacement?
Many body modules store configuration data specific to the vehicle. After replacement, the new module may require coding or relearn procedures, so it understands its role on the network and the features it is expected to support. Without this step, functionality may be limited or lost entirely.
When should data be checked during body electrical diagnosis?
Data should be checked early in the diagnostic process. Viewing live data helps confirm whether the module is receiving correct inputs from switches or sensors and whether it is commanding outputs as expected, helping pinpoint faults quickly.
Confirming System Operation Without Chasing Circuits
Functional tests allow technicians to command components directly from the scan tool and observe system response. This helps confirm whether outputs and wiring are working correctly without removing trim or chasing circuits, significantly reducing diagnostic time.
How do Guided Component Tests improve diagnostic accuracy?
Guided Component Tests provide integrated information on component operation, test locations, meter connections and expected values. Having this information within the diagnostic workflow helps technicians test components correctly, avoid assumptions and reduce the risk of comebacks.